Satiksmes organizācija Ledus skulptūru festivāla laikā 7. un 8. februārī
Ierobežota satiksme Ganību ielā
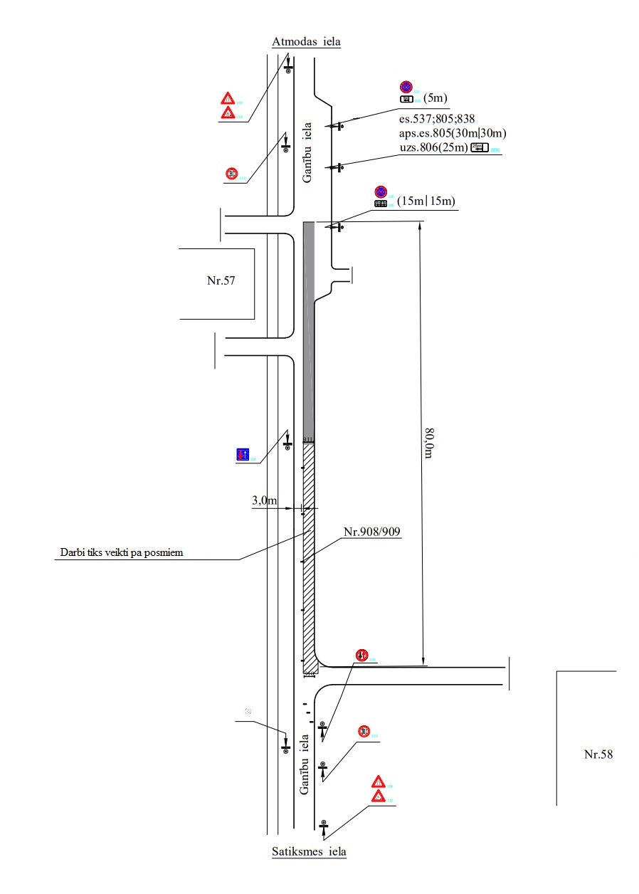
No 18. aprīļa līdz 22. aprīlim ierobežota satiksme Ganību ielā, posmā no Satiksmes ielas līdz Atmodas ielai, būvdarbu laikā – ceļa seguma atjaunošana pēc kanalizācijas tīkla avārijas remonta, ievērojot saskaņoto Satiksmes organizācijas shēmu.
Informāciju sagatavoja Jelgavas valstspilsētas pašvaldības iestāde “Pilsētsaimniecība”, kontakttālrunis 63048619.
Līdzīgi raksti





